世界指圧療法機構
shiatsutherapy.org
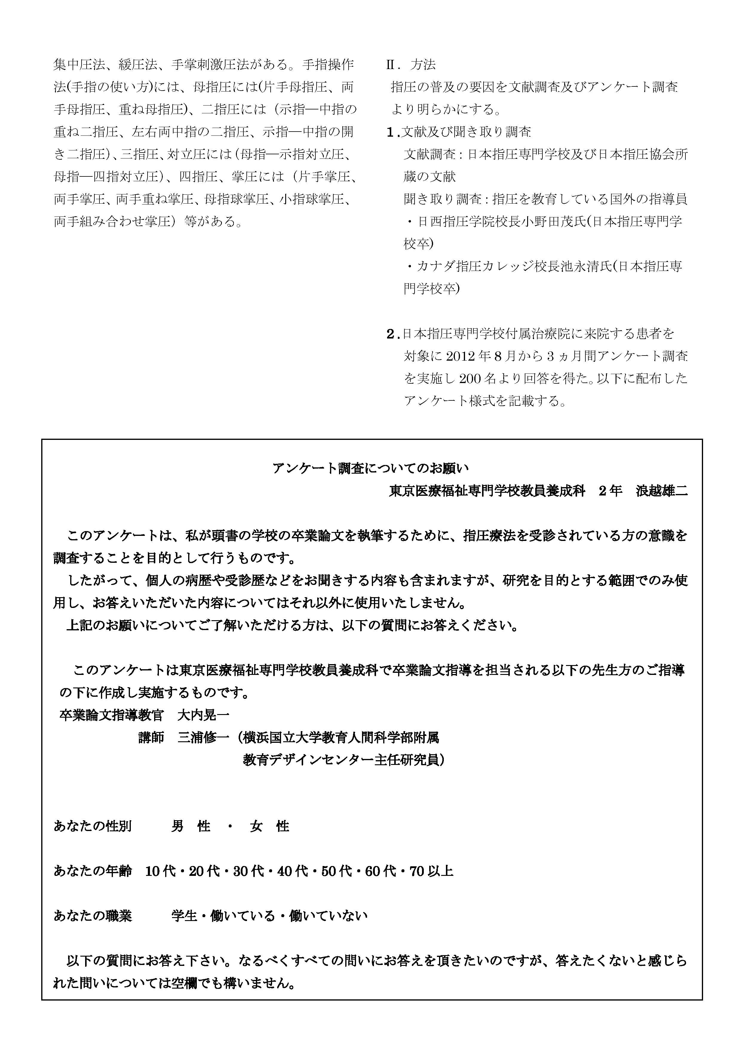
世界の指圧に関する会報・著書・論文集

英語版   

日本語版   

◄スペイン語版   

  ◄指圧リンク集   




ブラウザの都合により、画面が見づらい場合は、こちらをクリックしてください。 指圧療法の普及の要因に関する一考察

















 


English    Japanese    Spanish    Shiatsu Links

Eメール : info@shiatsutherapy.org